Instance Verification Kit (IVK)
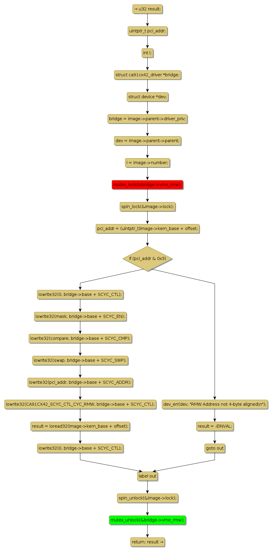
mutex lock @ [24040+29+/linux-3.19-rc1/drivers/vme/bridges/vme_ca91cx42.c]
Instance Signature: vme_rmw
|
The Matching Pair Graph:
|
|
Function Name
|
Control Flow Graph (CFG)
|
Events Flow Graph (EFG)
|
Source Correspondence
|
|
ca91cx42_master_rmw
|
|
|
[23597+19+/linux-3.19-rc1/drivers/vme/bridges/vme_ca91cx42.c]
|